EQUIPMENT INSTALL TEMPLATES

Product Design · IoT / Climate Systems

Led the design of a templated system for configuring HVAC and air quality devices, enabling technicians of varying expertise to deploy complex, high-performance installations.

Impact: Standardized installation workflows, reduced configuration errors, and scaled best-in-class IAQ solutions across diverse environments.

HAVEN IAQ APP

HAVEN IAQ install templates

EXECTUTIVE SUMMARY


  • Problem: Complex HVAC configurations required expert knowledge and were error-prone in the field
  • Users: HVAC technicians (primary), homeowners (secondary)
  • Constraint: Translating scientific logic into usable workflows
  • Role: Product designer and project lead across multiple releases
  • Outcome: Scalable template system enabling consistent, high-quality installations

Problem


Configuring HVAC and air quality systems required deep domain expertise, with technicians manually interpreting environmental conditions, equipment compatibility, and activation logic.

This resulted in:

  • Inconsistent installation quality across technicians
  • High cognitive load during setup
  • Increased risk of misconfiguration affecting air quality outcomes

As HAVEN expanded into more climates and use cases, this approach became difficult to scale.

Constraints


  • Highly technical domain (HVAC + air quality science)
  • Multiple environmental variables (climate zones, outdoor air quality)
  • Complex device interaction logic
  • Wide range of technician expertise in the field
  • Need to support future templates without redesigning the system

My Role


I led the design of the install templates system across multiple releases from 2022–2024.

  • Defined the template-based system architecture
  • Translated scientific models into usable product logic
  • Designed end-to-end technician workflows
  • Collaborated with science, product, and engineering teams
  • Led prototyping, testing, and iteration with HVAC professionals
  • Delivered production-ready designs and supported implementation

Key Design Decisions


1. Abstract Complex Logic into Templates

Encapsulated advanced HVAC configurations into predefined templates.

Why: Allowed technicians to deploy expert-level solutions without needing deep domain knowledge.

2. Encode Environmental Intelligence

Integrated climate data and air quality conditions directly into system behavior.

Why: Ensured installations dynamically respond to real-world conditions.

3. Design for Progressive Complexity

Balanced simplicity for basic users with flexibility for advanced configurations.

Why: Needed to support a wide spectrum of technician expertise.

4. Future-Proof the System

Created a scalable structure to support additional templates and configurations.

Why: Avoid rework as new use cases emerge.

Tradeoffs

  • Reduced customization in favor of reliability and consistency
  • Deferred advanced configuration features to maintain usability

System Design


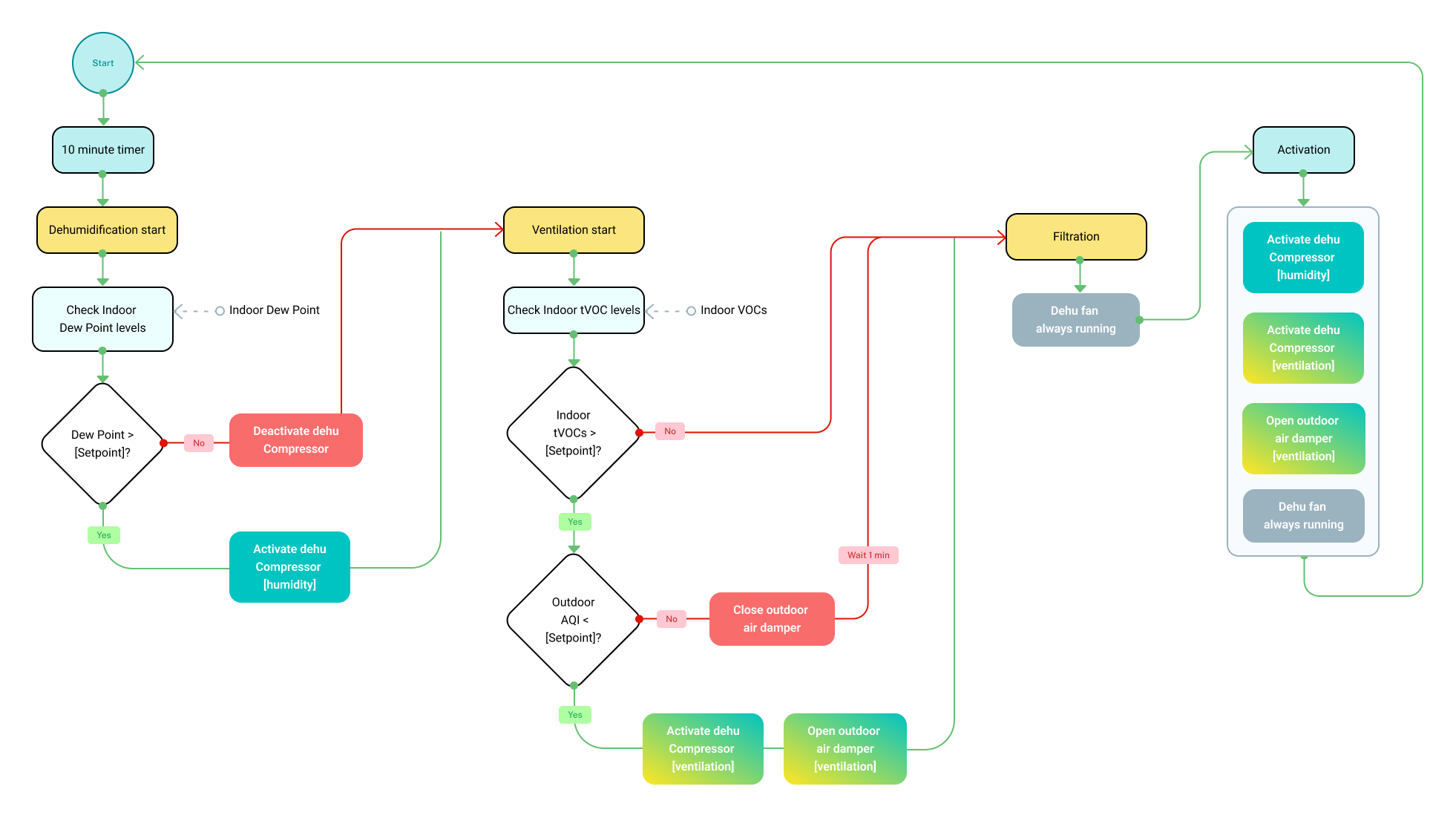
The system translates environmental conditions and equipment capabilities into automated activation logic.

Each template defines:

  • Target air quality outcomes (humidity, filtration, ventilation)
  • Device configuration and dependencies
  • Conditional activation logic based on real-time data

This allows technicians to configure complex systems through guided workflows rather than manual setup.

    Example: Demand Control Ventilation

    Designed a template to optimize humidity, filtration, and ventilation in humid climates.

    • Uses real-time outdoor air quality to control airflow
    • Coordinates multiple devices (monitor, controller, dehumidifier, damper)
    • Applies climate-specific logic for optimal performance

Equipment activation logic

HAVEN IAQ install template 1 activation diagram

Impact


  • Standardized installation quality across technicians
  • Reduced setup complexity and training requirements
  • Minimized configuration errors in the field
  • Enabled scalable deployment across multiple climate zones

What I Learned


  • Designing for complex systems requires abstraction without losing critical logic
  • Close collaboration with domain experts is essential in highly technical spaces
  • Scalable systems must anticipate future expansion from the start